币游
全部
标题
内容
币游
集团概况
集团简介
领导团队
群团组织架构
集团荣誉
建设资质
交通建设
企业开展
新闻中心
企业文化
依法治企
党建群团
党群工作
党史学习教育
所属企业
您现在的位置:
币游
>> 信息公开 >> 正文
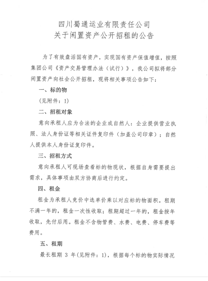
蜀通运业有限责任公司关于闲置资产公开招租的公告
【发布日期:2023-03-31】
【字号:
大
中
小
】 【
关闭此页
】
蜀通运业有限责任公司关于闲置资产公开招租的公告附件
上一篇
:
币游集团项目管理有限公司股权收购事项(第三次)征集公告
|
下一篇
:
四川蜀通运业有限责任公司关于石棉汽车站站内商业门面资产公开招租的公告
版权所有 雅安市交通建设(集团)有限责任公司
地址:雅安市雨城区北环东路306号 集团公司办公室电话:0835-5897853
技术支持:北纬网(0835-2350262) 蜀ICP备18001252号 川公网安备 51180202511905号
分享按钮